Overview
An outside process is an external process or service that is performed by someone (i.e. a vendor) outside your company. For example, if you manufacture items which have chromed parts on them — but your company does not have a metal chroming facility — then you would need to send the raw metal part to an outside vendor who have the chroming done for you. This document describes xTuple ERP's support for outside processing.
To begin with, an outside process in xTuple ERP should be defined as a unique item using the "Outside Process" item type.
Outside Process Item Type
Outside process items are treated by the system in much the same way as purchased items are.
To see the "Outside Process" item type option, follow these steps to open the "Item" window:
- Go to "Products" from the top menu
- Select the "Item" submenu
- Choose "List"
- Select an item number from the list (for this exercise we will be looking at the CHROMING item number)
- The "Item" window will open, navigate to "Item Type" to see a pull-down list with the "Outside Process" option:

In this document, we will be referring to the "CHROMING" item, which is a service that we purchase from a supplier that involves a tangible item — in this case a raw bumper — that we send to them. This item, as well as the other items referred to here, can be found in demo database versions of xTuple ERP. Here's a rough overview for how the CHROMING item fits into the bill of materials (BOM) for the finished goods the manufactured item is needed for:
- STOCKCAR1 (Finished good item, manufactured Toy Stock Car)
- CBUMP (Subassembly, manufactured Chrome Bumper)
- RBUMP1 (Material requirement, purchased Raw Bumper)
- CHROMING (Service purchased from a supplier, outside process Chroming)
- CBUMP (Subassembly, manufactured Chrome Bumper)
The following screenshots provide a more detailed view of exactly how the various items fit together.
Info: You can find the items described in this document in the demo databases released by xTuple.
Outside Process Item Shown on BOM for Subassembly
Below we see the BOM for the CBUMP item. This is what we get back from the outside processor after we send them raw bumpers and they chrome them. The work order for the CBUMP facilitates the consumption of the item(s) we are sending to the outside processor, the receipt of the processed item back into stock, and initials the purchase of the chroming service.
To view the bill of materials for the CBUMP item, follow these steps:
- Go to "Products" from the top menu
- Select the "Bill of Materials" submenu
- Select "List"
- The "Bills of Materials" window will open, from this list choose "CBUMP"
- The "Bill of Materials" window will open for the CBUMP item number:

Subassembly Shown in Finished Goods BOM
The item we receive back from the outside processor (CBUMP) can then be used as a component — in this example — in a higher level assembly or end item, or it can be sold.
We will now open the "Bill of Materials" window for the item #: STOCKCAR1; this can be done as follows:
- Go to "Products" from the top menu
- Select the "Bill of Materials" submenu
- Select "List"
- The "Bills of Materials" window will open, this time choose STOCKCAR1 from the list
- Results will be as follows:

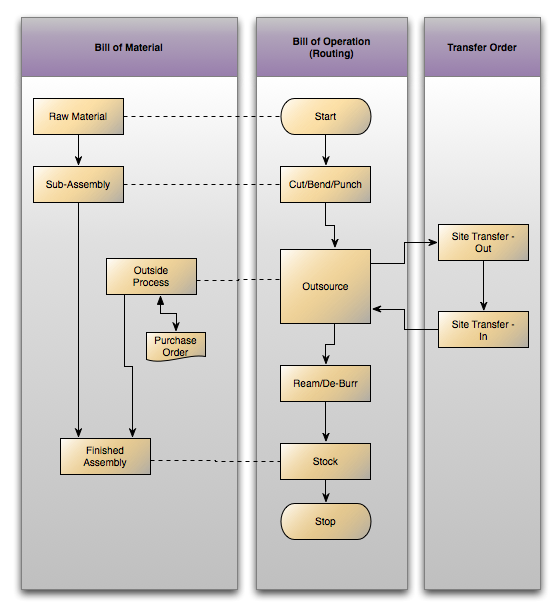
Now that we have seen how outside process items are created and inserted into a bill of materials in xTuple ERP, the next step is to understand the business process flow. The following diagram provides an initial overview:

Let's consider a typical scenario in a step-by-step fashion:
- A sales order is created for 100 units of STOCKCAR1. This is our manufactured finished good, which contains the chromed bumper CBUMP.
- The sales order creates a work order for 100 units of STOCKCAR1 to be manufactured. (This work order could also be created manually — or xTuple ERP can be configured so that the work order is planned for and released from either MPS or MRP.)
- The child work order for CBUMP may also be created automatically if in the BOM for STOCKCAR1 we select the "Create Child W/O at Parent Explosion" option for CBUMP. (As with the STOCKCAR1 work order, the work order for CBUMP can be managed by the MPS or MRP planning systems. Or it can also be created manually.)
- As we saw earlier, CHROMING is one of the items on the CBUMP work order. xTuple ERP can be configured to create a purchase request (P/R) for CHROMING automatically. We simply check "Create P/Rs to Meet Demand" on item site record for CHROMING to accomplish this.
- Next, we physically send the raw bumper RBUMP1 to the vendor for outside processing.
- We issue RBUMP1 to the CBUMP work order to indicate the raw material is no longer in inventory. Thus, while the raw bumper is at the vendor location for outside processing, it will be considered as part of "Work in Process" (WIP).
- When the vendor returns the chromed bumper back to us, we post production for the CBUMP work order. It is now in stock and ready to be consumed by the work order for the parent item STOCKCAR1.
- Finally, we process the purchase request for CHROMING to facilitate the payment for this service from our supplier. This step could be completed earlier in the process if you desire.
Note also that in the diagram above operations are included on the product structure for CBUMP. Frequently there are preparation tasks and post receiving tasks that must be performed for an item that is the result of outside processing. If it is desirable to monitor these tasks and capture their costs, then bill of operation (BOO) operations can be created for them.
Here's another diagram which illustrates how site transfers (or transfer orders) can be used for tracking the movement of inventory from your site to the outside process vendor's site—and back. In this example, the site transfer is listed on the bill of operations for the work order:

